피너클의 it공부방
블렌더 3d커서 월드 가운데 두기 본문
728x90
반응형

블렌더 하다보면 3d커서가 월드 중앙에서 벗어나 있는데 다시 월드 중앙으로 가져오고싶을때가 있다.

그럴때 SHIFT + S 하면 위처럼 요상한게 많이 뜨는데
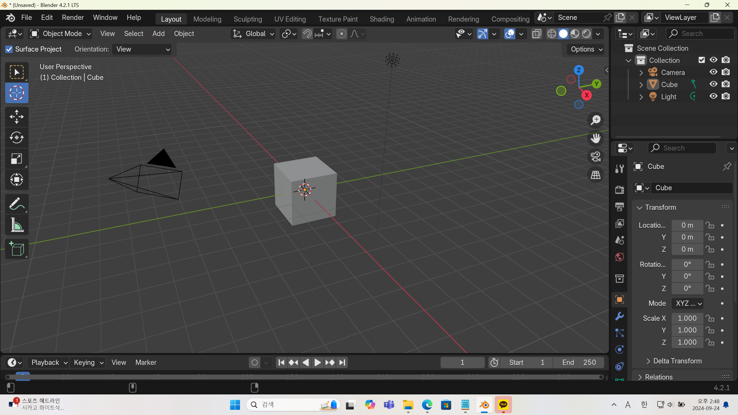
Cusor to World Origin를 클릭하면 월드 중앙으로 이동한다.
클릭하고 curor to world origin쪽으로 이동만 시켜도 되는거 같다.

잘 이동한다.
728x90
반응형
Comments